2025年下半年昌吉州事业单位引进187名专业人才公告
作者:大梵公考 日期:2025-09-26 14:19:05 点击数:

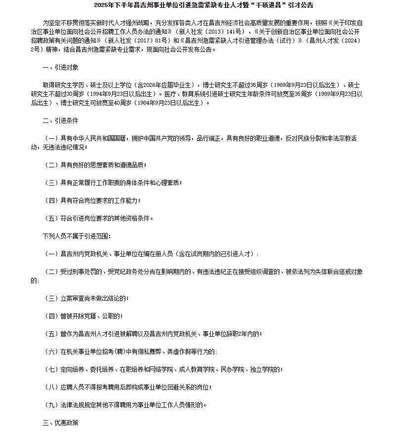
2025年下半年昌吉州事业单位引进187名急需紧缺专业人才暨“千硕进昌”引才公告
相关推荐
2026国考安排参考表
- 报名时间:2025年10月15日至10月24日点击查看
- 笔试时间:2025年11月30日报名入口
- 准考证打印:2025年11月24日至11月30日缴费入口
- 成绩查询:预计2026年1月打印入口
- 面试:间隔两个月左右考试题库
- 录用公示:公示拟录用人员名单查询入口